差异化信息披露对投资者认知偏差产生的影响
|
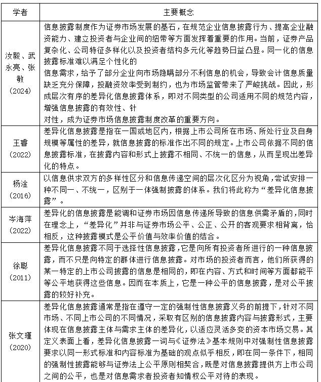
----基于信息加工理论小米公司案例研究 杨青怡 胡永铨 (浙江工商大学杭州商学院,浙江 杭州 311500) 摘要:资本市场中,投资者决策至关重要,而会计信息披露质量与方式直接影响其认知和决策。随着投资者需求多样化,差异化会计信息披露受关注。然而,现有研究在差异化披露模式、投资者认知过程,以及二者关系等方面存在缺口,实证研究也较为缺乏。本研究综合运用案例研究、文献研究、问卷调查和深度访谈法展开分析。以小米公司为案例对象,收集其公开披露资料,系统梳理相关文献,对不同利益相关者进行研究。研究发现,小米在财务和非财务信息披露上均展现差异化。投资者对小米会计信息的认知和评价存在差异,机构投资者侧重财务指标,个人投资者更关注非财务信息。本研究在理论上丰富了会计信息披露与投资者认知领域的研究,在实践上为企业优化披露策略、监管机构制定政策提供参考,助力提升企业竞争力与资本市场的健康发展。 关键词:差异化信息披露;投资者认知偏差;信息加工理论;认知偏差;信息披露 一、引言 随着经济全球化的深入和市场环境的日益复杂,投资者群体不断分化,不同投资者对会计信息的需求呈现出显著差异,这促使差异化会计信息披露模式应运而生。在理论层面,有效市场假说、信号传递理论和委托代理理论等为会计信息披露提供了坚实的理论基础,然而,对于差异化会计信息披露如何影响投资者认知,仍需进一步深入研究。 本研究具有重要的理论意义,在多个关键方面对学术领域做出贡献。在会计信息披露理论方面,现有理论多聚焦于统一披露模式下的信息质量、披露内容和形式等问题,对差异化披露模式下的理论研究相对不足。本研究深入剖析差异化会计信息披露,从信息加工理论的独特视角出发,揭示其对投资者认知的影响机制,填补了这一理论空白,为会计信息披露理论的发展提供了全新的思路和方向。通过研究,有助于完善会计信息披露理论体系,使其能够更好地适应市场环境的变化和投资者需求的多样化。在投资者认知理论领域,以往研究主要从心理学、行为金融学等角度探讨投资者认知的形成和影响因素,但对于会计信息披露这一关键因素如何具体作用于投资者认知过程,缺乏深入且系统的研究。本研究通过对小米公司的案例分析,结合问卷调查和深度访谈等方法,全面且深入地研究投资者在面对差异化会计信息披露时的认知过程,包括信息的注意、编码、存储和提取等环节,丰富了投资者认知理论的研究内容,为该理论的进一步发展提供了实证支持和理论依据。 本研究旨在深入剖析差异化会计信息披露对投资者认知的影响,以解决当前资本市场中信息披露与投资者需求不匹配的问题。本研究旨在深入剖析差异化会计信息披露对投资者认知的影响,以解决当前资本市场中信息披露与投资者需求不匹配的问题。探究不同类型投资者,如机构投资者和个人投资者,对小米公司会计信息的关注重点和认知差异,分析这些差异产生的原因,以及投资者对小米公司差异化会计信息披露的评价和反馈。基于信息加工理论,从注意、编码、存储和提取四个阶段,深入分析小米公司的差异化会计信息披露对投资者认知过程的具体影响机制,揭示二者之间的内在联系。结合研究发现,为企业制定差异化会计信息披露策略提供建议,包括如何根据投资者需求调整披露内容和形式、如何提高信息披露的质量和透明度等,以增强投资者对企业的信任和认可,促进资本市场的健康发展。 本文综合运用案例研究法和文献研究法,全面深入地剖析差异化会计信息披露对投资者认知的影响。在案例研究方面,选取小米公司作为研究对象。小米公司作为一家在全球具有广泛影响力的科技企业,业务多元化且发展迅速,在会计信息披露方面具有显著的特点和代表性。通过收集小米公司自上市以来的年度报告、中期报告、招股说明书等公开披露的会计信息,以及相关的新闻报道、分析师报告等资料,梳理其在不同发展阶段、不同业务领域的会计信息披露方式和内容的变化。分析小米公司如何根据自身业务特点和市场环境,进行差异化的会计信息披露,以及这些披露方式对投资者的决策产生了怎样的影响。同时,关注小米公司在面对重大战略调整、新产品发布等关键事件时,如何通过会计信息披露向投资者传递信息,引导投资者的认知和预期。文献研究过程中,系统检索国内外相关文献,包括学术期刊论文、学位论文、研究报告等。对这些文献进行分类整理和深入分析,梳理会计信息披露、投资者认知以及信息加工理论的发展脉络和研究现状。总结已有研究在理论基础、研究方法和研究成果方面的主要观点,分析现有研究的不足之处,明确本研究的切入点和创新点。通过文献研究,为案例分析和实证研究提供坚实的理论支撑,确保研究的科学性和严谨性。 二、文献综述 1.差异化信息披露的概念与结构维度 学者王睿(2022)认为,差异化信息披露是指在一国或地区内,根据上市公司所在市场、所处行业及自身规模等属性的差异,就信息披露的标准作出不同的规定。上市公司依据不同的信息披露标准,在披露内容和形式上披露不相同、不统一的信息,从而呈现出差异化的特点。岑海萍(2022)则指出,差异化的信息披露是能调和证券市场因信息传递所导致的信息供需矛盾的,同时在理念上,“差异化” 并非与证券市场公平、公正、公开的客观要求相背离,恰相反,这种披露模式是公平价值与效率价值的结合。汝毅、武永亮、张敏(2024)强调,在证券产品复杂化、公司特征多样化以及投资者结构多元化等趋势日益凸显的背景下,同一化的信息披露标准难以满足个性化的信息需求,给予了部分企业向市场隐瞒部分不利信息的机会,导致会计信息质量缺乏充分保障,投融资效率受到制约,也为市场监管带来了严峻挑战,因此,形成层次有序的差异化信息披露体系,即对不同类型的公司适用不同的规范内容,增强信息披露的有效性、针对性,成为证券市场信息披露制度改革的重要方向。 综合上述文献,目前对于差异化信息披露的概念已达成一定共识,即基于公司属性差异制定不同披露标准,以满足多元需求、提升信息质量和市场效率。在结构维度方面,现有研究主要聚焦于市场、行业和公司规模等属性差异对披露内容和形式的影响,但对于不同属性在差异化信息披露中的权重分配,以及如何动态调整披露标准以适应市场变化,仍缺乏深入探讨。未来研究可考虑构建量化模型,精准衡量各属性对信息披露的影响程度,同时结合市场动态变化,探索灵活调整披露标准的有效机制,为完善差异化信息披露制度提供更具实操性的建议。 表1 各学者对差异化信息披露的概念阐述 ![]() ![]() 2.投资者认知偏差的概念与结构维度 投资者认知偏差是指投资者在进行投资决策时,由于认知能力有限、信息处理不全面或受到情绪等因素的影响,导致其对投资对象的认知偏离了客观事实,从而做出非理性的投资决策。投资者认知偏差在投资决策过程中普遍存在,对资本市场的稳定和投资者自身的利益都有着重要影响。 国内学者对投资者认知偏差进行了大量研究。陈平(2008)指出,我国股票市场投资者存在明显的有限理性行为,主要表现为处置效应、羊群行为、过度自信以及过度反应和反应不足等。处置效应是指投资者在面对盈利时,倾向于尽快卖出股票以锁定利润,而在面对亏损时,则不愿意卖出股票,导致亏损进一步扩大;羊群行为是指投资者在投资决策时,往往会跟随市场上大多数人的行为,而忽略了自己的判断;过度自信是指投资者对自己的投资能力和判断过于自信,高估自己的成功概率;过度反应是指投资者对市场上的信息反应过度,导致股票价格出现大幅波动;反应不足是指投资者对市场上的信息反应迟缓,未能及时调整投资决策。刘伟亮(2017)通过对A股投资者的调查问卷分析发现,投资者存在多种认知偏差,如过度自信、处置效应、厌恶损失、锚定效应等,这些认知偏差会影响投资者的投资决策。 从投资行为的角度来看,投资者认知偏差可以分为投资决策偏差、投资执行偏差和投资监督偏差。投资决策偏差是指投资者在制定投资计划和选择投资对象时,由于认知偏差的影响,导致其决策出现失误;投资执行偏差是指投资者在实施投资计划时,由于受到情绪、市场波动或其他因素的影响,导致其未能按照预定的投资计划进行操作;投资监督偏差是指投资者在投资过程中,由于对投资项目的跟踪和评估不够及时、准确,导致其未能及时发现投资风险并采取相应的措施。投资者认知偏差在投资决策中具有重要影响。投资者认知偏差会导致投资者对投资对象的价值评估出现偏差,从而影响其投资决策的准确性。如果投资者过度自信,高估自己的投资能力和判断准确性,可能会对投资对象的价值评估过高,从而导致投资失误。投资者认知偏差会影响投资者的投资行为,导致其投资行为出现非理性的波动。如果投资者存在羊群行为,可能会跟随市场上大多数人的行为进行投资,导致市场出现过度波动。投资者认知偏差还会影响资本市场的稳定和健康发展,增加市场的风险和不确定性。如果投资者普遍存在认知偏差,可能会导致市场出现信息不对称、价格扭曲等问题,从而影响资本市场的资源配置效率。 综上所述,投资者认知偏差是投资者在投资决策过程中普遍存在的一种现象,它会对投资者的投资决策、投资行为以及资本市场的稳定和健康发展产生重要影响。了解投资者认知偏差的概念、维度以及影响,对于投资者提高投资决策的准确性、降低投资风险,以及促进资本市场的健康发展具有重要意义。 表2 各学者对投资者认知偏差的概念阐述 ![]() ![]() 3.信息加工理论的概念与构建维度 信息加工理论的核心观点是将人类认知系统视为一个信息处理系统,类似于计算机的信息处理过程。该理论认为,人类在认知过程中,从环境中获取信息,对这些信息进行编码、存储、检索和转换,并根据处理结果产生相应的行为或决策。在这一过程中,个体的认知结构、知识经验以及注意力、记忆等认知能力都会对信息加工产生影响。 会计信息披露与投资者认知的研究中,李根强、于博祥、孟勇从信息加工的视角出发,发现任何一个外部信息被个体所接纳并外化为行为都需要经历 “刺激-觉察-内化-反应” 四个阶段。投资者在面对企业披露的会计信息时,首先会受到信息的刺激,进而觉察到这些信息,然后将其内化到自己的认知体系中,最后根据内化的信息做出投资决策反应。张梅英基于该理论与人脑对比研究发现,信息加工理论试图对人脑接收、存储、编码以及内化信息进行全过程分析,并且将信息加工过程与个体行为决策相联系,以更加清晰地展现出个体的行为逻辑。杜鹏程、范明君、刘升阳提出,信息加工包括个体的信息输入、信息存储、信息加工处理和信息输出四个阶段。认知主体从变化的外部环境以及自身经验中获得信息输入,并存储这些未经处理的信息,随后进行一系列的信息处理,最后进行信息输出。 学者们对于信息加工理论在会计领域的应用研究,主要聚焦于投资者如何处理企业披露的会计信息,以及不同的信息特征(如披露方式、内容详略等)对投资者信息加工过程的影响。李根强、于博祥、孟勇的研究为理解投资者对会计信息的初始感知和最终决策反应提供了阶段划分依据;张梅英的研究强调了信息加工理论在剖析投资者行为逻辑方面的作用;杜鹏程、范明君、刘升阳的研究则系统阐述了信息加工的完整流程,为后续研究提供了理论框架。 现有研究虽已揭示信息加工理论在会计信息处理中的重要性,但在一些方面仍存在不足。对投资者个体差异在信息加工过程中的影响研究不够深入,不同投资者由于知识背景、投资经验等不同,对会计信息的加工方式和结果可能存在较大差异,这方面的研究有待加强。 表3 各学者对信息加工理论的概念阐述 ![]() 4.差异化信息披露与投资者认知偏差关系的研究模型 汝毅、武永亮、张敏(2024)研究发现,在新三板分层体系下,差异化信息披露制度对企业盈余管理行为产生了影响,进而影响投资者对企业财务状况的认知。研究表明,分层后的创新层企业由于面临更严格的信息披露要求,其盈余管理行为受到一定程度的抑制,投资者能够获取更真实、准确的财务信息,从而对企业价值和风险有更准确的认知。罗建敏(2011)探讨了我国证券市场投资者认知偏差对风险感知的影响,构建了投资者认知偏差、信息加工过程与风险感知之间的关系模型。研究发现,投资者的认知偏差会影响其在信息加工过程中对风险信息的处理和判断,进而导致对风险感知的偏差。当投资者存在过度自信的认知偏差时,可能会低估风险,高估投资收益,从而做出不合理的投资决策。 由此推断,差异化信息披露通过影响投资者的信息加工过程,进而影响投资者的认知偏差。一方面,高质量、清晰的差异化信息披露有助于投资者更准确地理解企业的财务状况和经营成果,减少认知偏差;另一方面,低质量、模糊的差异化信息披露可能导致投资者信息处理困难,增加认知偏差。同时,投资者自身的认知偏差也会影响其对差异化信息披露的解读和利用,进一步加剧认知偏差。 表4 文献模型变量关系表 ![]() ![]() 图1 文献模型变量关系图 三、研究设计 1.研究方法 本研究采用案例分析和扎根理论法和模型研究法,深入剖析小米公司在信息呈现方面的实践,以探究差异化信息披露对投资者认知偏差的影响,并且建立模型进行研究。案例分析法能够详细且全面地对单个案例进行多维度解读,便于挖掘复杂现象背后的深层次关系。通过对小米公司丰富的信息披露资料、市场反馈以及投资者行为数据的分析,能够从实际案例中归纳出具有理论价值和实践指导意义的结论。 2.案例选择 选择小米公司作为研究案例主要基于以下原因。第一,小米公司在科技行业 具有广泛影响力,其业务涵盖智能手机、智能硬件、互联网服务等多个领域,其多元化的业务结构使其信息披露内容丰富多样,为研究差异化信息呈现提供了充足素材。第二,小米公司在信息传播方面手段多元,无论是官方公告、财报发布,还是社交媒体互动、产品发布会等,都呈现出了不同形式和侧重点的信息,这使得研究差异化信息披露对投资者认知的影响具有典型性。第三,小米公司拥有庞大的投资者群体,其股票在资本市场表现受众多投资者关注,便于获取丰富的投资者认知相关数据,以准确衡量信息披露与投资者认知偏差之间的关联。 3.数据收集 本研究的数据来源主要包括三个方面。一是在巨潮资讯数据平台和小米公司的官方渠道,如年度报告、季度报告、招股说明书、官方新闻稿以及公司官网发布的各类信息,这些资料能够呈现公司战略、财务状况、业务进展等核心信息情况。二是高级财经数据库,通过数据库平台中收集小米公司近年来创新事件等时间和内容数据,采集案例公司的真实相关数据。三是社交媒体平台、投资者论坛等渠道收集投资者对小米公司信息的讨论、评论和反馈,了解投资者在接收信息后的主观认知和情感倾向。对这些多渠道数据进行整合和分析,能够全面、准确地评估差异化信息呈现对投资者认知偏差的影响。 表5 小米公司近五年简明合并综合收益表 ![]() 表6 小米公司近五年简明合并资产负债表 ![]() ![]() 图2 小米集团近五年港股情况 四、研究过程与理论模型构建 1.开放性编码 开放性编码是以开放的态度将获得的文字资料打乱再重新综合,将大量反映小米公司自建立以来创新活动资料概念化和抽象化。通过分解提炼原始资料,提取51项创新活动,并将其互相比较,鉴于信息加工理论的要求,对数据进行多次归纳整理,共得到一系列初始概念,如“功能创新”“流程创新”“产品创新”“链条创新”,表5是本文开放式编码的部分内容。 表7 开放性编码 ![]() 2.主轴编码 主轴编码通过分析各个范畴在概念层次上是否存在潜在的联结关系,寻找范畴之间的关联线索,从而在开放性编码中的不同范畴之间建立关系。本文将开放性编码中的 4 个副范畴进行相互联系,归纳得到3个主要范畴。 表8 主轴编码 ![]() 3.选择性编码 选择性编码是指对所有已发现的概念类属性通过系统分析来选择一个“核心类属”,将分析集中到那些与该核心类属有关的观点上。经过分析,“差异化信息呈现”被确定为核心范畴。 ![]() 图3 选择性编码 4.理论饱和度检验 为确保理论的充分性和完整性,进行理论饱和度检验。继续收集和分析额外的小米公司信息资料,包括最新的财报、产品发布信息以及投资者反馈等。经检验,未发现新的重要概念或关系,表明所构建的理论模型已达到理论饱和度,能够较为全面、准确地解释差异化信息呈现对投资者认知偏差的影响机制。 五、研究结论 1.研究结论 (1)信息实质差异对投资者认知的影响:小米公司在信息实质方面突出产品创新、业务多元化等关键信息,能有效引导投资者准确认知公司核心竞争力,减少因信息不明确导致的认知偏差,使投资者更合理地评估公司价值。 (2)信息形式差异的作用:采用清晰简洁的图表、生动易懂的语言等多样化信息形式呈现内容,可提高投资者对信息的理解和接受程度,降低因信息形式复杂或不直观造成的认知偏差,增强信息传递效果。 (3)信息传播差异的影响:借助社交媒体等多渠道传播信息,增加信息的透明度和互动性,有助于投资者获取更全面信息,减少认知偏差,且能及时调整投资决策。 2.对策建议 (1)优化信息实质披露:企业应该深入挖掘企业自身核心优势和价值点,在信息披露中突出重点,比如通过持续强调技术创新和生态链布局,让投资者精准把握企业核心竞争力,提升信息质量。 (2)丰富信息形式:通过运用多样化的信息形式,如结合数据可视化、案例分析等方式,使信息更具吸引力和可读性,帮助投资者更好地理解复杂信息,降低认知难度。 (3)拓展信息传播渠道:充分利用社交媒体、线上投资者交流平台等渠道,加强与投资者的互动,及时回应投资者关切,提升信息传播的及时性和有效性,增强投资者信任。 3.研究局限与展望 本研究主要聚焦于小米公司,研究结论的普适性可能受限。未来研究可扩大样本范围,涵盖不同行业、规模的企业,以增强结论的通用性。此外,研究未充分考虑宏观经济环境、行业竞争态势等外部因素对信息呈现与投资者认知关系的影响。后续研究可纳入这些因素,构建更全面的理论模型。随着金融科技的发展,信息传播方式和投资者获取信息的渠道不断变化,未来需持续关注新趋势,深入研究其对投资者认知偏差的影响机制,为企业信息披露和投资者决策提供更具前瞻性的建议。 参考文献: [1]陈平.论我国股票市场投资者的有限理性行为——基于投资者认知偏差的分析[J].当代经济,2008(5):128-129. [2]岑海萍.上市公司差异化信息披露制度研究[D].南宁:广西大学,2022. [3]杜鹏程,范明君,刘升阳.信息加工理论视角下工作重塑对员工适应性绩效的影响[J].首都经济贸易大学学报,2022,24(2):101-112. [4]范秋萍.基于认知偏差的非理性决策行为解析[J].环渤海经济瞭望,2020(12):147-148. [5]葛其明,徐冬根.多层次资本市场建设下的差异化信息披露制度——兼论科创板信息披露的规制[J].青海社会科学,2019(3):132-141. [6]李根强,于博祥,孟勇.发展型人力资源管理实践与员工主动创新行为:基于信息加工理论视角[J].科技管理研究,2022,42(7):163-170. [7]刘伟亮.A 股投资者认知偏差的调查问卷分析[D].北京:对外经济贸易大学,2017. [8]刘喜民.试论投资者认知偏差对实物期权定价的影响[J].中外企业家,2018(31):223-225. [9]毛立新.技术增长中过度自信对资产定价的影响[D].青岛:青岛大学,2014. [10]潘枫.投资者认知偏差研究综述[J].技术与市场,2010,17(5):72-73. [11]汝毅,武永亮,张敏.差异化信息披露制度有效吗——基于新三板分层体系下 盈余管理行为的考察[J].会计研究,2024(1):35-48. [12]水旭婉.北京证券交易所差异化信息披露制度研究[D].上海:华东政法大学,2022. [13]孙林.证券市场差异化信息披露法律制度研究[D].重庆:西南政法大学,2022. [14]唐红梅.YX动画公司人力资源培训问题研究[D].洛阳:河南科技大学,2023.. [15]王睿.科创板差异化信息披露监管制度研究[D].沈阳:辽宁大学,2022. [16]王炅昊,胡永铨.疫情下用户价值创新对餐饮业财务绩效的影响[J].合作经济与科技,2022(8):155-157.. [17]万恒伟.投资者情绪对医药行业股票收益的影响研究[D].西安:西安理工大学,2024. [18]徐榕蔚.行为经济学视角下的互联网金融对中小企业融资影响研究[J].经济研究导刊,2017(17):100-103. [19]徐聪.试论上市公司信息披露差异化[J].证券市场导报,2011(7):7-13. [20]叶建华,周铭山,彭韶兵.盈利能力、投资者认知偏差与资产增长异象[J].南开管理评论,2014,17(1):61-68. [21]杨淦.上市公司差异化信息披露的逻辑理路与制度展开[J].证券市场导 报,2016(1):72-78. [22]张玮,师艳.证券市场差异化信息披露监管制度国际比较与借鉴[J].财会通讯,2023(21):151-155. [23]兆文军,于奇.基于行为金融的中国股市波动非对称性研究[J].大连理工大学学报(社会科学版),2008(3):30-34. [24]张梅英.员工逆向开发数字领导力的金字塔模型构建——基于信息加工理论的分析[J].领导科学,2022(11):59-62. [25]张文瑾.注册制改革背景下上市公司差异化信息披露制度探究[J].中国应用法学,2020(1):168-187. 基金项目:国家社科基金项目(21BGL039);浙江省哲学社会科学规划项目(19NDJC193YB);浙江工商大学杭州商学院院级重点课题(202209);桐庐县社会科学界联合会立项课题(20230202) |

下一篇:没有了

















差异化信息披露对
数字经济赋能“专
上市公司高管社交
天润乳业营运资金
政府创投基金赋能
跨境资本流动对中