柔性组织对员工忠诚度的影响
|
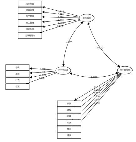
周子媛 杨历 (新疆大学经济与管理学院,新疆 乌鲁木齐 830001) 摘要:当公司面临爬坡期和一系列内忧外患的情况下,公司通过开展柔性组织建设工作。对外可以更好地适应外部环境的变迁,对内对员工忠诚度是否存在影响、如何影响?本文以心理契约理论、自我决定理论和和谐管理理论为理论基础,通过对公司252名员工开展问卷调查,构建柔性组织、员工幸福感、员工忠诚度三个变量间的研究模型。研究表明:柔性组织的建立与员工幸福感之间存在显著的双向积极影响;员工幸福感与员工忠诚度之间存在显著的双向积极影响;员工忠诚度与柔性组织的完善之间存在显著的双向积极影响。 关键词:柔性组织;员工幸福感;员工忠诚度 一、引 言 当公司面临爬坡期和一系列内忧外患的情况下,通过开展柔性组织建设工作,除了可以提升公司的适应性和灵活性,更好地应对外部环境的变迁以外,是否可以提高公司的内部管理水平,增强员工的归属感,提高员工的幸福感和忠诚度?便成为公司管理层所关注的焦点问题。 “柔性组织”又被称为适应性组织,为适应公司内外部环境的变化而建立的具有不断适应环境和自我调节能力的组织。公司通过从直线型到矩阵型的组织结构变化,实施刚柔并济的管理模式和弹性工作制、多元化激励机制等措施来建立柔性组织。员工的忠诚度与员工的行为忠诚和态度忠诚都有着紧密的关联。员工对公司的态度忠诚程度越高,员工的行为忠诚程度才能越高,心理契约感越强,越愿意在自己的工作中发挥更大的作用。员工幸福感是主观工作幸福感和心理工作幸福感齐驱的整合工作幸福感。员工幸福感越高,主观工作幸福感和心理工作幸福感越高,员工越愿意积极主动地投入自己的工作中。 本文以心理契约理论、自我决定理论和和谐管理理论为基础,通过问卷调查的方法收集样本数据,并使用SPSSAU软件对收集的252份样本数据进行数据处理和分析,建立柔性组织、员工幸福感和员工忠诚度三者作用机制的研究模型,探讨柔性组织对员工忠诚度的影响。 二、理论基础 (一)心理契约理论 “心理契约”这一概念起源于美国,由组织心理学家阿喀琉斯于1960年在《理解组织行为》这本书中首次提出。书中,他深入探讨了工人在工作环境中的各种关系,并发现雇员与雇主之间普遍存在着一种隐秘的、可被理解的、非正式的关系,并将这隐秘的关系命名为“心理的工作契约”,这也是关于“心理契约”最初的研究。此后,这一概念迅速引起了组织关系学学者们的关注,并成为研究的热点。20世纪60年代,美国的管理心理学家E.H.Schein正式提出“心理契约理论”,认为除了个人的有所付出和组织欲望有所获得之间以外,组织为满足个人期望而提供的一种配合。本文认为公司需要清楚地知晓并尽全力予以满足每位员工的需要和职业发展愿望;而每位员工因为他们公司能满足他们每一位成员的需要和发展愿望,也应该为公司的发展不遗余力。 (二)自我决定理论 “自我决定”是一种与经验选择有关的潜能,基于全面了解个体需求和环境信息上,个体对自己的行动做出独立的选择。“自我决定理论”起源于1980年的美国,由心理学家Deci Edward L.和Ryan Richard M.等人提出的,是一种关于个体决定行为的动机过程理论。该理论以个体内部动机为基础,认为人们的所有行为都是为了满足自身需要。本文认为公司应该尽最大的努力满足员工的基本心理需要,并促进外在动机的充分内化。 (三)和谐管理理论 和谐管理理论起源于二十世纪八十年代,由西安交通大学席酉民教授首次提出。该理论在继承中国古代管理“天人合一”和“整体论”思想精华的基础上,借鉴了西方管理科学“崇尚理性和科学”的思想,反映了现代内部管理活动和外部环境复杂性的特点。该理论强调人与人之间关系融洽和社会稳定,复杂系统并非只是由部分相加而成,而且还包括了这些部分之间错综复杂的关系。本文认为公司与员工之间都是息息相关的。面对复杂问题时,公司不仅需要重视公司业绩、组织制度和管理模式这些“理性”的内容,还需要重视员工心理感受、思想追求这些“非理性”的内容。 三、研究假设 (一)柔性组织与员工幸福感之间的关系 员工幸福感是员工在工作情境中获得积极的评价和情感体验。根据自我决定理论,个体内在需要的满足可以促进其内在幸福感的获得,进而提升其积极行为、自我调节能力和健康水平。柔性组织作为公司管理决策的重要一环(Shukla等,2019),可以帮助公司提升组织适应能力、激发人力资源活力(杨荣慧等,2020),有助于提升公司开放性和包容性,促使公司与客户等利益相关者之间建立更为紧密和深入的创新合作关系,共同挖掘和满足新的服务需求,还能够促进双方共同开发创新的服务创意和解决方案(高云飞等,2020)。 根据社会认知理论可知,个体为了适应外部环境会主动从中提取信息来调整自己的认知与行为。在工作中,员工最主要的信息来源便是公司,所以,公司的组织结构、管理模式、组织制度等都会影响员工的工作。也可以说,这些都是员工在工作中作出各种行为的依据。适宜的组织结构、管理模式、组织制度等外部环境因素能够促进个体的自我成长和发展,唤醒个体自身内在的驱动力,提升幸福感(Ded等,2017)。而柔性组织的建立是公司在满足客户个性化需求、提升公司核心竞争能力、增强员工幸福感等方面所必然经历的管理阶段(陈碧琳,2021)。 综上所述,本研究认为,柔性组织作为组织中关键的因素,不仅能够为员工提供丰富的工作资源,还可以促进了员工潜能的发掘,进而显著提升了员工对于幸福的主观感受。因此,本研究提出以下假设: H1:柔性组织对员工幸福感有显著的正向作用 H2:员工幸福感对柔性组织有显著的正向反馈作用 (二)员工幸福感与员工忠诚度之间的关系 员工忠诚度是员工对公司所持有的态度和情感。根据心理契约理论,公司与员工之间既需要通过劳动合同确立其之间的劳动关系,也需要建立心理上的契约关系。当公司通过深入了解员工的心理状态和期望,并积极满足这些心理状态和期望时,员工将更有可能投入更多的努力,为公司缔造更丰厚的效益回报。这种平衡状态不论是对于组织,还是个人都是极为有利的,它实现了公司与员工的互利共赢。然而,这种平衡如果被打破,比如公司当下的实际情形与未来发展规划,和员工内心的期望存在偏差,极有可能引发优秀人才的流失,员工的忠诚度往往会受到严重影响,给企公司和员工的长期发展带来不利的影响。 丁金胜(2024)认为员工忠诚度在较大程度上有公司各项管理措施是否与员工心理需求相契合所决定的,而员工幸福感则是其情感的表达。这表明,员工幸福感同忠诚度之间存在着内在的、具有规律性的逻辑关联:第一,员工的企业忠诚度深深植根于其幸福感之中。只要公司可以通过科学、合理地运用和开发员工的劳动价值,就能够推动员工职业发展和公司目标的契合。在这种契合的状态下,员工能够充分发挥自己的技能,并取得优异的工作业绩,从而收获工作的幸福感和满足感。而这种幸福感也会激励员工继续维持这种良好的工作状态,进而增强员工对公司的归属感和的忠诚度。第二,员工的幸福感在其忠诚度的形成过程中占据核心地位。员工与公司基于劳动构建起的契约关系,当公司出现过度压榨员工劳动力的情况时,员工的工作幸福感会显著下滑。这种不满和压抑感会削弱员工对企业的忠诚意识,减少他们为企业奉献的意愿和行为,从而影响到企业的整体发展和稳定。 综上所述,本研究认为,员工幸福感不仅能够促进员工个人成长与公司发展的双赢,还能帮助员工获得工作上的满足感、归属感、成就感和安全感,进而显著提升了员工的忠诚度。因此,本研究提出以下假设: H3:员工幸福感对员工忠诚度有显著的正向作用 H4:员工忠诚度对员工幸福感有显著的正向反馈作用 (三)柔性组织与员工忠诚度之间的关系 柔性组织是一种高度适应变化、灵活调整的组织结构,它强调灵活性和创新性,以及员工与员工之间的紧密合作和共同参与。在柔性组织中,员工的角色和职责更加多元化,使得员工能够更积极地参与到公司的运作和发展中来。这种参与感不仅提高了员工的工作满意度和成就感,还极大增强了员工对组织的忠诚度。由于员工在柔性组织中感受到被重视和尊重,所以他们更倾向于为组织的发展全力以赴、贡献自己的力量,形成更加稳定的员工忠诚度。这种稳定的员工忠诚度为公司的持续发展提供了强有力的保障,使其能够在竞争激烈的市场中保持领先地位。 王小娟(2023)认为:柔性组织与员工忠诚度之间呈现出积极的正向关联。卓越的柔性组织从团队合作、以人为本、人际关系、敢于创新四个方面影响着员工的忠诚度,蕴含着不可估量的力量。Ahmad等(2019)、Daley(2017)、Meyer 等(2002)认为:组织承诺是柔性组织重要的一环,由于组织承诺与员工忠诚度和保留率的提高相关性,所以,柔性组织与员工忠诚度和保留率的提高也有相关性。武忠萍(2023)认为:柔性组织的建立可以改变原有的管理理念、管理方式,采用多元化的组织制度,可以赋予员工更多自主权,实现个人价值,也可以帮助公司稳固员工队伍,提升员工的忠诚度。 综上所述,本研究认为,在柔性组织中,员工的角色和职责更加多元化,更加积极地参与到公司的运作和发展中来,极大增强了员工对公司的忠诚度。因此,本研究提出以下假设: H5:柔性组织对员工忠诚度有显著的正向作用 H6:员工忠诚度对柔性组织有显著的正向反馈作用 四、研究设计 (一)问卷构成 本次调查问卷分为三大部分:指导语、基本情况和测量问卷。其中,测量问卷分为:柔性组织、员工幸福感和员工忠诚度三个维度。本部分均使用李克特五点量表进行测量,要求答题者针对问卷中的每个题目从“1”到“5”的认可情况进行打分,“1”表示“非常不符合”,“3”表示“一般”,“5”表示“非常符合”。具体的选取情况如下: 1.柔性组织 本维度问卷由密西根大学罗伯特·E·奎因教授和凯斯西部保留大学金·S·卡梅隆教授在长期研究组织文化的基础上研发出来的组织文化评价(OCAI)量表中选取而来,主要从组织氛围、领导风格、员工管理、组织凝聚力、成功标准五个方面进行测量,共包含6个题目。具体内容如表1所示: 表1 柔性组织测量问卷 ![]() 2.员工忠诚度问卷 本维度量表由姚唐等人(2008)通过借鉴部分顾客忠诚度量表:Ganesh,Arnold和Reynolds,2000;Pritchard,Havitz&Howard,1999等研发而来。通过态度和行为两个方面对员工忠诚度进行测量,共包含4个题目。具体内容如表2所示: 表2 员工忠诚度测量问卷 ![]() 3.员工幸福感问卷 本研究对于员工幸福感维度的测量,分为两个部分:主观工作幸福感和心理工作幸福感。 主观工作幸福感,从1985年斯佩克特编制的工作满意度调查量表中选取而来。通过报酬、流程和同事三个方面对工作的满意度进行测量,共包含3个题目。 心理工作幸福感,从总体幸福感量表(GWB)中选取而来,该量表由段建华(1996)根据美国国立卫生统计中心制订的总体幸福感量表翻译并修订而来。通过对态度、精力、情绪三个方面对心理幸福感进行测量,共包含3个题目。具体内容如表3所示: 表3 员工幸福感测量问卷 ![]() (二)样本统计分析 1.样本的结构分析 本研究利用SPSSAU对样本进行初步的整理和分析,具体样本结构情况如表4所示。对于本研究的252份员工样本,从性别来看,男性人数为68,占比26.98%,女性人数为184,占比73.02%,女性样本数量多于男性样本数量,符合公司实际情况;从年龄分布来看,主要集中在26岁到25岁,有118人,占比46.83%;从受教育程度方面来看,本科学历人数最多,有168人,占比66.67%;在工作年限方面,在本公司工作1年及以下的有72人,占比28.57%,1—5年占比26.19%,5—10年占比25.40%,10年以上占比19.84%。 表4 被调查群体的人口结构 ![]() 2.样本的描述性统计分析 根据表5所示,本研究共有252个样本数量,其中最大值为5,最小值为1.5,这说明符合问卷1~5之间的评分设定。同时,柔性组织平均值为4.172,表明柔性组织的建立还是比较成功;员工忠诚度平均值为3.849,说明员工对公司的认可度和希望继续留在公司的意向比较大;员工幸福感平均值为3.947,表明员工对目前的工作和生活感到比较幸福。 表5 样本的描述性统计情况 ![]() 五、数据分析与假设检验 (一)信度与效度检验 1.信度检验 信度是对问卷结果的可靠性进行测试,运用SPSSAU软件对252份有效问卷进行信度测试,通常采用Cronbach's Alpha系数进行衡量。根据表6可知,问卷中整体问卷Cronbach's Alpha值为0.953,说明信度高;柔性组织、员工忠诚度、员工幸福感三大测量问卷Cronbach's Alpha值分别为0.917、0.914、0.896,均在0.8以上。因此,本研究选择的问卷信度非常好,内部一致性和稳定性很好,满足研究的要求。 表6 问卷的信度分析 ![]() 2.效度检验 效度是对问卷的有效性进行测试,使用统计手段对其有效性进行测试,通常采用KMO和Bartlett球形度检验指标来进行衡量。运用SPSSAU软件对调研数据进行效度检验。根据表7可知,研究数据适合提取信息。柔性组织、员工忠诚度、员工幸福感三大测量问卷KMO值均在0.8以上;问卷整体的KMO值为0.936,Bartlett球形检验的近似卡方为5446.365且p值为0.000。因此,本研究选择的问卷度达标,研究数据适合提取信息,且适合做因子分析。 表7 问卷的效度分析 ![]() (二)结构方程模型分析 1.结构方程模型的建立 结合确定的指标体系和问卷的数据结果,绘制出潜变量与观测变量之间的路径图,暨形成柔性组织、员工幸福感和员工忠诚度之间的结构方程模型图。其中,双箭头表示双向路径关系,单箭头表示单项路径关系。如图1所示,柔性组织、员工幸福感和员工忠诚度属于3个一级指标(潜变量)。组织氛围、领导风格、员工管理、组织凝聚力、成功标准属于柔性组织的5个二级指标(观测变量);态度和行为属于员工忠诚度的2个二级指标(观测变量);主观工作幸福感和心理工作幸福感属于员工幸福感的2个二级指标(观测变量)。各项路径系数都大于0.6,说明相关性良好。 ![]() 图1 结构方程模型 2.结构方程模型的拟合效度 本研究选择了卡方自由度比、RMR、GFI、NFI等多个指数来对模型的拟合度进行检验。通过对模型进行检验,模型拟合数据结果显示为x2=312.915,df =101,x2/df =3.098,RMR指标小于0.05,CFI、NNFI、IFI等指标均大于或趋近于0.9,标准化均方根残差SRMR为小于0.1,这说明初始研究模型拟合程度较好,具体情况如表8所示。 表8 模型拟合效度指标 ![]() 3.结构方程模型的聚合(收敛)效度 本研究选择平均方差萃取值(AVE)和组织信度(CR)指数对模型的聚合效度进行检验。通过对模型的检验,柔性组织、员工忠诚度和员工幸福感三个变量所对应的AVE值全部均大于0.5,且CR值全部均高于0.7,这说明该模型具有良好的聚合(收敛)效度,具体情况如表9所示。 表9 模型聚合效度指标 ![]() 4.结构方程模型的相关性分析 相关性分析是指对随机变量彼此之间的相关特性进行分析,以最小相关系数分析的合理程度,来表达变量相互之间的相关性。本研究主要通过Pearson系数分析研究各因素彼此间的互相关联程度,具体情况如表10所示,表格上的数值表明柔性组织、员工忠诚度和员工幸福感之间均通过了显著性检验,且关联系数均为正值,说明变量之间存在显著的正相关关系。 表10 模型相关性分析 ![]() 5.结构方程模型的路径分析 通过对结构方程模型的拟合效度、聚合效度、相关性进行分析后,还要对模型中的各个路径结果进行检验分析,对包含各个潜变量间的标准化路径系数和P检验值等方面进行研究。其中,路径系数说明变量之间的影响路径:P值表明两个变量之间的影响程度,即是否呈显著性影响;当标准化路径系数值大于0,且P值小于0.01时,说明变量之间呈显著正向影响。具体验证结果如表11所示。 表11 模型路径系数 ![]() 由表11可知,柔性组织的建立对员工幸福感有显著的正向影响,而员工幸福感的提升对于员工的忠诚度也有显著的正向影响。同时,员工忠诚度的提高也对柔性组织的进一步完善带来显著的正向影响。 6.结构方程模型的内生性检验 若变量不存在内生性,一般选取两阶段最小二乘回归、广义矩估计和豪斯曼检验等进行实证研究,为避免以后的实证结果存在测量误差、遗漏变量、选择偏差等内生性问题。本文选取两阶段最小二乘回归模型来判断柔性组织、员工幸福感和员工忠诚度之间的内生性问题是否存在。具体验证结果如表12-14所示。 表12 2SLS回归模型分析结果(柔性组织与员工幸福感) ![]() 由表12可知,柔性组织对员工幸福感的影响中,柔性组织的回归系数值为1.291(p=0.000<0.01),意味着柔性组织会对员工幸福感产生显著的正向影响关系。总结分析可知:柔性组织全部均会对员工幸福感产生显著的正向影响关系。假设H1成立。员工幸福感对柔性组织的影响中,员工幸福感的回归系数值为0.774(p=0.000<0.01),意味着员工幸福感会对柔性组织产生显著的正向影响关系,总结分析可知:员工幸福感全部均会对柔性组织产生显著的正向影响关系。假设H2成立。 表13 2SLS回归模型分析结果(员工幸福感与员工忠诚度) ![]() 由表13可知,员工幸福感对员工忠诚度的影响中,员工幸福感的回归系数值为1.148(p=0.000<0.01),意味着员工幸福感对员工忠诚度产生显著的正向影响关系。总结分析可知:员工幸福感全部均会对员工忠诚度产生显著的正向影响关系。假设H3成立。员工忠诚度对员工幸福感的影响中,员工忠诚度的回归系数值为0.871(p=0.000<0.01),意味着员工忠诚度会对员工幸福感产生显著的正向影响关系,总结分析可知:员工忠诚度全部均会对员工幸福感产生显著的正向影响关系。假设H4成立。 表14 2SLS回归模型分析结果(柔性组织与员工忠诚度) ![]() 由表14可知,柔性组织对员工忠诚度的影响中,柔性组织的回归系数值为1.482(p=0.000<0.01),意味着柔性组织会对员工忠诚度产生显著的正向影响关系。总结分析可知:柔性组织全部均会对员工忠诚度产生显著的正向影响关系。假设H5成立。员工忠诚度对柔性组织的影响中,员工忠诚度的回归系数值为0.675(p=0.000<0.01),意味着员工忠诚度对柔性组织产生显著的正向影响关系,总结分析可知:员工忠诚度全部均会对柔性组织产生显著的正向影响关系。假设H6成立。 7.假设检验 通过对模型结果进行检验,结合模型的路径系数,对模型分析的结果进行总结,如表15所示。 表15 假设检验结果汇总 ![]() 综上所述,柔性组织的建设,不仅对外部运营方面提供了积极影响,提高公司的运营业绩和核心竞争力;对公司内部管理方面也带来了正向帮助,提升了员工的幸福感,让员工感受到了团结、互助的“家”文化,也提高了员工对公司的认可度和忠诚度。增强了公司的核心凝聚力,为公司接下来柔性组织的完善工作打下了坚实的基础。 六、研究结论与意义 (一)研究结论 1.柔性组织的建立与员工幸福感之间存在显著的双向积极影响。根据和谐管理理论的思想,公司并非只是由决策层、管理层和执行层相加而成,还包括了这些层次之间错综复杂的关系。所以,柔性组织的建立的目的也是为了让这些层次之间更加和谐,也是为了让员工感受到归属感和幸福感。与此同时,员工幸福感的提升对于柔性组织的进一步完善也会有积极的影响。员工更愿意为公司献言献策,更愿意在工作中积极主动,为公司的发展建设贡献自己的力量。 2.员工幸福感与员工忠诚度之间存在显著的双向积极影响。根据自我决定理论的思想,员工的所有行为都是以自我内部动机为基础,满足员工自身的内部需要。所以,员工幸福感越强,越愿意留在公司,其忠诚度也就越高。与此同时,员工忠诚度越高,对公司的认可度也就越高。他们不仅全身心投入工作,更将公司的愿景和文化视为自己的行动指南。 3.员工忠诚度与柔性组织的完善之间存在显著的双向积极影响。根据自我契约理论的思想,员工与公司关注双方未来长期而稳定的关系,促进双方的共同成长。所以,员工对公司的忠诚度越高,就越愿意将个人的职业发展与公司的长远目标紧密相连,为了双方长期的关系考虑,也就越愿意为公司的发展添砖加瓦。与此同时,柔性组织的完善度越高,越能获得员工的认可和好感。 4.柔性组织、员工幸福感和员工忠诚度三类因素互为因果,相互依赖、相互影响,形成了一个紧密的关系网络。柔性组织,以其灵活多变的管理方式和工作环境,为员工提供了更多的自主权和成长机会,从而增强了员工的幸福感。而这种幸福感不仅使员工在工作中更加满足和愉悦,还进一步促进了员工对公司和工作的忠诚度。员工忠诚度越高,员工越愿意接受和适应组织变革,支持并参与到柔性组织的完善、优化工作中来。总而言之,柔性组织、员工幸福感和员工忠诚度三者的有机结合,构建了一个可以让公司和员工实现“双赢”的正向循环系统。 (二)研究意义 本研究以心理契约理论、自我决定理论和和谐管理理论为基础,深入探讨柔性组织、员工忠诚度和员工幸福感三者之间的相互作用机制。通过这一探索,期望能够拓宽公司治理、组织行为学等相关领域的研究视野,丰富其理论体系,并为后续相关学术研究奠定理论基础。同时,通过揭示柔性组织、员工工作幸福感和员工忠诚度三者之间的作用机制,促使公司管理层明晰柔性组织建设的意义:柔性组织的建立,可以提升员工的幸福感和忠诚度,促进员工产生积极的工作态度和工作行为,实现公司的可持续良性发展。 参考文献: [1]张兴贵,彭坚,戴雪明,等.员工幸福感的文献计量研究与整合框架[J].管理学报,2024,21(3):464-474. [2]丁金胜.幸福感提升,忠诚度自来[J].人力资源,2024(1):128-130. [3]武忠萍.事业单位柔性人力资源管理模式的构建研究[J].商业2.0,2023(7):98-100. [4]吴慧燕.高校学生工作团队的组织文化对组织有效性的影响研究[D].武汉:华中科技大学,2023. [5]曲宵慧.柔性人力资源管理对员工工作幸福感的影响[D].济南:山东大学,2023. [6]郑继朝.基于心理契约理论的M企业员工忠诚度提升研究[D].北京:北京建筑大学,2023. [7]梁荣成.高绩效工作系统与员工主动性行为的关系:一个跨层调节的中介模型[J].财经理论研究,2022(4):100-112. [8]陈倩,莫尧尧.心理契约管理在独立学院学生干部的应用研究[J].大众科技,2012,14(6):246-247,263. [9]徐燕刚.农村欠发达地区中学生学习动机研究[D].成都:四川师范大学,2021. [10]梁晓彦,朱松涛.基于跨单位柔性组织的共享员工模式优化研究[J].企业改革与管理,2022(17):78-79. [11]席酉民,刘鹏.和谐管理理论及其应用[J].前线,2022(9):36-39. [12]赵晓煜,高云飞,孙梦迪.制造企业组织柔性、动态服务创新能力与服务创新绩效[J].科技进步与对策,2020,37(15):62-69. [13]席酉民,熊畅,刘鹏.和谐管理理论及其应用述评[J].管理世界,2020,36(2):195-209+227. [14]赵晓煜,高云飞,孙梦迪.制造企业组织柔性、动态服务创新能力与服务创新绩效[J].科技进步与对策,2020,37(15):62-69. [15]姜立平.海美特公司研发人员胜任特征、组织归属感和绩效关系研究[D].济南:山东科技大学,2020. [16]陈帅,俞飞滢,周娟,等.共享经济下半契约型员工忠诚度形成机制——一个基于扎根理论的探索性研究[J].财经论丛,2020(2):94-103. [17]廖先玲,隋凤娇,王炳成.组织管理中心理契约的理论与应用——基于SSCI期刊文献的分析[J].技术与创新管理,2017,38(6):645-654+684. [18]孙健敏,李秀凤,林丛丛.工作幸福感的概念演进与测量[J].中国人力资源开发,2016(13):38-47. [19]陈加州,凌文辁,方俐洛.企业员工心理契约的结构维度[J].心理学报,2003(3):404-410. [20]姜晓薇.FF公司基层员工职业幸福感的影响因素与提升策略研究[D].蚌埠:安徽财经大学,2024. [21]周倩,王希普.高校育龄女教师的心理契约与调适——基于山东高校的调查[J].济南大学学报(社会科学版),2020,30(6):148-156+160. [22]王贵军.知识员工心理契约感知与创新行为关系研究[D].武汉:武汉大学,2011. |

下一篇:没有了




















服务型领导对知识
柔性组织对员工忠
工作自主性与工作
高管薪酬粘性、研
内部控制视角下研
工作场所数字化感
工会实践是否促进