新发展格局下广东省农产品流通模式的现状、问题及优化路径
|
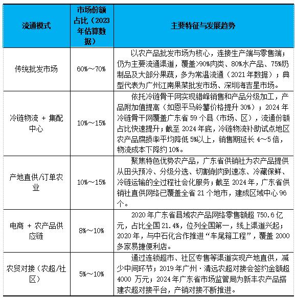
王玲1 梅林海1,2 (1.广州华立学院,广东 广州 511325;2.暨南大学,广东 广州 510632) 摘要:梳理新发展格局下广东农产品流通模式现状,分析流通链条层级多导致效率偏低、冷链设施薄弱导致损耗偏高、区域协调不足导致资源配置不均、品牌建设乏力导致溢价能力不足、产销衔接机制缺位导致供需信息不畅等问题,在借鉴国际先进经验的基础上,从加快完善冷链基础设施、强化产销订单衔接、推进供应链金融创新、提升农产品标准化与品牌化水平、优化多元化流通渠道等方面进一步优化广东农产品流通模式,以期提升广东省农产品流通的效率,助力广东省在双循环新发展格局中发挥更大辐射与带动效应。 关键词:农产品流通;流通模式;国际经验;优化路径 2020年,面对全球格局深刻变化和新冠疫情冲击带来的经济发展压力,习近平总书记提出“构建以国内大循环为主体、国内国际双循环相互促进的新发展格局”,并强调建设现代流通体系是实现该战略的重要任务。广东省作为全国经济和农业大省,在新发展格局下承担着畅通国内市场、联通国际市场的重要角色,其农产品流通模式的优化升级对全国现代流通体系构建具有重要示范意义。然而,广东省农业长期依赖外部规模经济驱动,市场经济体制仍不够成熟,特别是粤东西北地区农业专业化与规模化程度不足,农产品对外依存度高,“小生产、大市场”矛盾突出,导致农产品市场风险和流通成本高。现有研究虽围绕农产品流通模式优化[1-2]、国际经验借鉴[3-5]及经济双循环下农产品流通体系模式构建借鉴[6-7]开展较多探讨,但多集中于宏观层面或单一要素,缺乏对广东省的系统性研究。基于此,本文立足广东省实际,系统梳理其农产品流通模式发展现状和存在的问题,并借鉴发达国家经验,探讨新发展格局下广东省农产品流通模式优化路径,以提升其流通效率,强化示范引领作用。 一、新发展格局下广东省农产品流通模式现状 1.广东省不同农产品流通模式市场占比 新发展格局下,广东省农产品流通模式呈现出多元化的发展趋势(见表1)。数据显示,截至2023年,传统批发市场约占广东省农产品流通市场总量的60%~70%,仍是主要的流通渠道。但冷链物流+集配中心模式在政策补贴和基础设施不断完善的推动下,市场份额不断增长。产地直供/订单农业因为通过缩短供应链提高流通效率而获得市场青睐。电商+农产品供应链模式则因借助直播带货、社交电商等渠道得到不断的拓展。农贸对接模式依托广东省供销社系统和区域配送中心等渠道,减少了中间环节,使得产销对接不断推进。 表1 广东省不同农产品流通模式的市场份额及特征 ![]() 资料来源:中国供销合作社网、广东省农业农村厅、广东省人民政府等公开数据整理 2.广东省不同农产品流通模式效率与成本对比 流通效率和成本是衡量农产品流通模式优劣的重要指标,将广东省不同农产品流通模式的物流效率和成本进行对比,能更好地掌握其农产品流通模式现状。从表2中可见,传统批发市场模式由于中间环节多导致效率低下,耗时最长,且因冷链覆盖率低,导致其损耗率最高。冷链物流+集配中心模式通过预冷、分拣和包装一体化,在流通时间和损耗控制方面表现最优,但其设备和运输成本占比较高。产地直供/订单农业模式通过直采模式,减少了中间商,提高了流通效率并降低了损耗。电商模式虽然依托平台优势提升了物流速度,但由于城市交通拥堵、快递员操作不当等原因,最后一公里损耗仍较高,且由于生鲜电商对冷库需求增加,导致其物流成本占比有所上升。农贸对接模式依托直供网络,在流通时间和成本控制方面表现较好,但政府仍需进一步整合流通供应链,并对农超模式进行补贴,以降低企业成本,提升农户收益。 表2 广东省不同农产品流通模式的运营效率与成本比较 ![]() 资料来源:中国供销合作社网、广东省邮政管理局、广东政协网、佛山日报、南方网等公开数据整理 3.广东省不同地区农产品流通模式对比 广东省地域广阔,涵盖珠三角、粤东、粤西及粤北四大区域,但这四大区域由于其经济发展水平、产业结构及物流基础设施方面存在显著差异,从而导致其农产品流通模式呈现出极大的差别(见表3)。珠三角地区作为广东省经济最发达的区域,已初步形成现代化农产品流通体系,冷链物流、集配中心、电商供应链等现代化流通方式占据主导地位,整体流通效率较高。粤东地区以传统批发市场为主,新兴流通业态处于发展初期,需加快多元化流通渠道建设。粤西地区近年来在政策扶持下,冷链物流和产地直销模式得到了快速发展。然而,粤西地区的整体物流基础设施仍与珠三角存在较大差距,长距离运输成本较高,导致其农产品对外销售受到一定制约。粤北地区主要以粮食、蔬菜和林产品为主,其农产品流通模式以传统渠道和供销合作社体系为依托。但是,受地理环境和经济水平影响,粤北地区的冷链物流基础仍较为薄弱,需加快冷链网络建设,以减少大宗农产品的长途运输损耗,提升整体流通效率。 表3 广东省各区域主流流通模式及规模 ![]() 资料来源:中国供销合作网、广东省政协网、深圳政府在线、农村农业部、广东省供销合作联社、广东省农业农村厅、广东省人民政府、新华网等公开数据整理(注:部分数据为第三方监测估算) 二、新发展格局下广东省农产品流通存在的问题 1.农产品流通效率低 表4数据显示,广东省农产品流通效率整体偏低。一是广东省农产品流通通常需经过4~6个中间环节,远高于发达国家的2~3个环节,冗长的流通链条增加了广东省农产品周转时间和损耗风险。二是广东省农产品冷链流通率为30%,不仅低于长三角地区2022年39%的水平,更是远远低于发达国家超90%的水平,导致广东省水果蔬菜的流通损耗率高达10%~20%,比长三角及京津冀地区都高。三是广东省农产品供应链各主体之间信息不畅、协同不足,使得“产地—市场”之间难以形成高效直连,这进一步降低了农产品流通效率。 表4 广东省、长三角、京津冀农产品流通环节及效率对比① ![]() 资料来源:广东省商务厅、中国物流与采购联合会、广东政协网、广东省人民政府、新华网、前瞻产业研究院、德邦证券等公开数据整理 2.农产品流通市场体系不完善、品牌竞争力不足 广东省农产品市场体系和品牌化建设滞后,难以支撑农产品竞争力的提升。一方面,广东省内特色农产品的地理标志开发不足。截至2024年,广东省累计获得农产品地理标志认证约166项,虽较 2020年的50项大幅增加,②但依然远远落后于山东(351项)③和四川(201项,2022年数据),④且其存在“重申请轻管理”问题,如英德红茶商标授权混乱,导致市场上冒充“英红九号”现象普遍,极大地损害了特色农产品的品牌声誉。另一方面,广东省农产品品牌体系薄弱,呈零散化状态。虽然广东省农产品品牌溢价在荔枝、水产品等特色产品中表现突出,就荔枝来说,增城挂绿荔枝曾拍出单颗超万元高价,但其品牌知名度主要集中于区域市场,没有形成类似“西湖龙井”、“烟台苹果”这类享誉全国的金字招牌,品牌竞争力不足。 3.冷链物流基础设施不均衡,流通支撑能力不足 农产品冷链物流是保障生鲜产品品质和降低损耗的关键环节,但广东省在冷链基础设施和运营方面存在明显短板。截至2022 年,广东省冷库总容量约470.39万吨,冷藏车保有量超1万辆,整体规模位居全国前列。然而,广东省70%的冷库资源集中在珠三角,而粤东、粤西、粤北等主要农业产区合计只占30%。[8]这一失衡格局使得广东省产地农产品预冷处理覆盖率低,导致其从产地的“最先一公里”和到集散地的“中间一百米”损耗率极高。冷链体系的失衡,导致依赖于冷链运输的农产品流通成本进一步上升,极大地削弱了广东特色农产品在远距离市场中的价格竞争力。 三、国际农产品流通模式的经验借鉴 1.美国模式:农超对接 + 供应链金融 美国的农产品流通体系核心特征是农超对接、供应链金融支持和大型企业整合,这确保了农产品流通链条的高效运作。一是美国依托大规模农场生产和区域化分工,形成了直销式的农超对接体系,缩短了农产品从产地到零售端的链路,降低了流通成本,提高了市场竞争力。[9]二是美国依托发达的金融市场,构建了相对完善的农产品流通供应链金融,方便了农户融资和规避市场风险[10]。2015年,Kiva等P2P平台为小型农户累计发放6.84亿美元贷款支持,服务了全球50万以上农户。[11]三是美国的大型农业流通企业(如沃尔玛、Costco)通过纵向整合农产品采购、加工、仓储和配送,实现了供应链一体化的管理,提高了农产品的流通效率。 2.日本模式:冷链物流 + 订单农业 日本的农产品流通模式是依托农业协同组合(农协),形成了全程冷链管理与订单农业相结合的产销衔接体系。日本农协不仅组织农户生产,还承担流通中介角色,为农户提供技术支持、金融服务,并协调批发商、零售商的采购计划,推动订单农业模式在日本普及。在物流环节,日本建立了“田头预冷+冷链运输+终端冷配”的全程冷链物流体系。得益于此,日本生鲜农产品的腐损率低于5%。⑤为了保障农户利益,日本政府还制定《批发市场法》等法规,对农产品价格波动实施严格监管,[12]并推行JAS有机认证等农产品质量标准体系,推动农产品品牌化发展。高质量标准体系下,日本优质农产品普遍溢价较高,例如静冈蜜瓜因品牌效应单价可达普通蜜瓜3倍。 3.欧洲模式:合作社 + 拍卖市场 + 标准化体系 欧洲农产品流通体系以合作社组织、拍卖市场定价和标准化体系为核心,形成了多元主体协同参与的流通模式。农业合作社在欧洲农产品流通中占据重要地位,合作社不仅组织生产,还负责农产品的统一分级、包装、存储和销售。以荷兰为例,全荷兰有超过80%的牛奶、70%的蔬菜、90%的花卉交易由农业合作社主导。[13]拍卖市场机制在欧洲农产品流通中也发挥着关键作用,欧洲多国的果蔬、乳制品、肉类普遍采用拍卖机制进行交易,其中荷兰花卉拍卖市场交易量占全球市场80%以上。⑥为提升市场流通效率,欧盟还制定了统一的农产品市场交易标准,并实施严格的分级、质量检验制度,推动了农产品区域一体化流通。 四、新发展格局下广东省农产品流通模式的优化路径 1.完善冷链物流基础设施,构建高效稳定的流通体系 冷链物流体系的健全是保障农产品质量安全、减少流通损耗的关键环节。针对目前广东省冷链物流覆盖率偏低、冷链基础设施区域分布不均问题,应围绕“产地预冷—干线冷链—末端冷藏”全链条布局,推动粤东西北地区冷链建设。一方面,在产地端布局“田头小站”和预冷设施,确保农产品在采收后能够迅速降温并进行初步分拣,提高商品化率;另一方面,政府可整合冷链专项补贴、产业基金及PPP(政府与社会资本合作)模式,加大对粤东西北地区冷链枢纽及公共仓储节点的支持力度,逐步形成以珠三角为核心、连接粤东西北的“一体化冷链网”。 2.深化订单农业模式,提升产销衔接效率 农产品流通过程中多层级中间商的存在不仅推高流通成本,也阻碍了农户与终端市场的直接对接。针对广东省农产品流通过程中多层级中间商存在导致的高成本、低效率问题,应在广东省积极推广契约式或订单式农业,稳定产销关系,减少农产品的流通环节。具体而言,可由政府牵头,联合龙头企业、农业合作社及零售终端制定产销计划,使农户在播种前即与超市、批发市场、电商平台等签订购销合同,提升农产品产销衔接效率。同时,对符合农产品质量安全与标准化生产要求的农户或合作社,给予冷链物流补贴、贷款贴息等政策支持,提高农产品流通效率。 3.创新供应链金融模式,增强流通资金支持 针对广东省农产品“小生产、大市场”矛盾突出的问题,可借鉴美国“农超对接+供应链金融”模式,一方面,推广“订单贷”“仓单质押”等金融工具,使具有稳定订单的中小农户和合作社能够凭借购销合同提前获得银行贷款,以缓解生产、流通环节的资金压力,另一方面,利用区块链和大数据技术搭建“农产品供应链金融平台”,实时记录和共享产量、库存、物流动态等信息,为金融机构的风控提供客观依据,加快中小农户和合作社的融资审批进程,提高其资金运转效率。 4.强化品牌建设与标准化管理,提升市场竞争力 针对广东省农产品品牌体系不完善的问题,可从产品分级、产地溯源、地理标志认证等方面着手,以统一的质量体系保证“广东农产品”在市场中的公信力。对已获得地理标志或正在申报中的特色农产品,由政府联合行业协会及龙头企业共同制定全流程生产规程,使每批次产品均可追溯产地与品质等级;对未获得地理标志的特色农产品,制定全流程质量标准,推动其品牌化发展。与此同时,充分运用数字化营销手段,将广东特有的地域文化、农耕技艺与产品特色结合起来,让市场对广东特色农产品的高品质形成更深刻的认知。 5.优化流通渠道与组织模式,构建多元化市场体系 在新发展格局下构建高效、稳定、可持续的农产品流通体系,还需要充分发挥多元化流通渠道的作用。一是推动广东省传统批发市场向“集采—分级—加工—配送”一体化模式升级,并依托冷链、质检等配套服务,提升农产品跨区域流通的效率。二是积极发展社区团购、生鲜电商、直播电商等短链流通模式,减少中间倒手带来的损耗与加价,让农产品能快速抵达终端消费者。三是鼓励规模化农业企业建立跨区域直供体系,加快将优质农产品输送至粤港澳大湾区及全国重点消费市场,进一步增强广东农产品的市场占有率与品牌影响力。
注释: ①长三角地区以江苏、浙江、上海等为代表,发达国家以美国、日本为例。腐损率为水果蔬菜在流通环节的损耗比例。 ②数据来源于中国报道网(http://cxzg.chinareports.org.cn/cxzg/news/58708.html) ③数据来源于齐鲁晚报网(https://baijiahao.baidu.com/s?id=1821412359588098309&wfr=spider&for=pc) ④数据来源于数智兴农(https://baijiahao.baidu.com/s?id=1751431375837624725&wfr=spider&for=pc) ⑤数据来源于财经网(https://baijiahao.baidu.com/s?id=1804263264115143656&wfr=spider&for=pc) ⑥数据来源于中农富通(https://baijiahao.baidu.com/s?id=1759870707814062844&wfr=spider&for=pc)
参考文献: [1]何清玉,张琳. 大城市鲜活农产品流通模式及其优化路径研究——以北京西瓜产业为例[J].中国瓜菜,2024,37(12): 185-193. [2]赵迪.生鲜农产品流通体系建设及优化[J].中国农业资源与区划,2024,45 (4): 27+51. [3]匡远配,詹祎蕊. 中美日3国农产品流通特征比较分析[J].世界农业,2016(1):114-118+153. [4]郭玉冰,鲁锦涛,许冰.典型农产品流通渠道借鉴与启示[J].世界农业,2020(8):86-92+113. [5]杨璐璐.美国农产品供应链模式借鉴及政策建议[J].世界农业,2019(10):31-39. [6]依绍华.构建高质量流通体系 助力“双循环”新发展格局[J].价格理论与实践,2020, (9): 9-11. [7]安玉发.我国生鲜农产品流通渠道优化的有益探索[J].中国流通经济,2020,34 (11): 126. [8]黄红星,刘晓珂,林伟君.基于全产业链视角的粤港澳大湾区农产品冷链物流业发展分析[J].广东农业科学, 2023,50(1): 90-100. [9]徐多,韩曙平.发达国家农产品流通模式经验及其启示[J].商业经济研究,2020(10):142-145. [10]张海军,周胜男. 金融支持乡村振兴的国际经验与完善路径研究[J].领导科学,2021(18):79-82. [11]徐文擎.全球农业供应链金融三种模式成主流数据[N].中国证券报,2015-04-16. [12]张永强,张晓飞,周宁,等. 中美日农产品流通体系对比及经验借鉴[J].世界农业, 2017 (4):29-34. [13]中农富通长三角规划所. 农业强国荷兰:卖农产品是初级阶段,三产融合才是未来[EB/OL].(2023-08-08)[2025-03-17].https://baijiahao.baidu.com/s?id=1773650230846956253&wfr=spider&for=pc. 基金项目:广东省哲学社会科学规划2023年度项目“新发展格局下广东省农产品流通模式选择的国际借鉴研究”(项目编号:GD23XYJ53);2024年度广州华立学院线上线下混合式一流本科课程。 |

下一篇:没有了








基于Logistic模型
南阳市减少居民消
新发展格局下广东
河南省生鲜农产品
在线评论与种草文
有序logit模型下
文化嵌入对区域品
消费者低碳消费行